重磅消息,澳门特区政府发布了人才引进计划的首批细则,主要集中在“高端人才计划”、“大健康产业优秀人才计划”、“大健康产业高级专业人才计划”这三部分。
高端人才计划
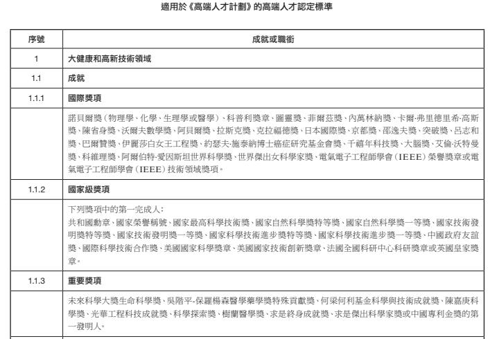
该计划旨在引进具备卓越才能或技术能力,并取得国际公认杰出成就或在特定领域作出重大贡献的人士。以下是高端人才认定的标准:
大健康和高新技术领域
现代金融领域
文化体育及其他领域
大健康产业优秀人才计划与大健康产业高级专业人才计划适用的申请人为:能推动大健康产业发展,并在下列专业范畴表现卓著、具备专业经验及技术能力的人士:
医疗服务;
医院和药厂管理;
智慧医疗技术开发;
创新药物研发及监督管理;
医疗设备和器械标准化;
医药和生物教研;
医药注册、产品专利及市场活动。
大健康产业优秀人才计划与大健康产业高级专业人才计划均采用计分制。除了对申请人的年龄、学历、语言能力、家庭背景等基本条件计分之外,还对工作经验、个人成就等方面设置了占比较重的分数。不同的是,优秀人才计划满分300分,申请人需达到200分;高级专业人才计划满分300分,申请人需达到150分。
如果您有意向移民澳门,想要更准确地判断自己在各项人才计划中所能获取的分数、需要准备哪些资料等,请立刻联系世贸通进行专业的评估!
整体而言,澳门人才引进计划标准较高,在大家进行申请之前还是建议找专业的团队做好规划。世贸通集团,亚洲品牌500强,专注投资移民20 余载,作为较早一批开展澳门移民业务的公司之一,在澳门、香港、内地均设有专业公司,成功案例众多,经验丰富,已成功帮助无数组客户移居澳门。移民澳门,世贸通值得您选择。世贸通具备专精深全的客户服务体系、丰富的移民办理经验、专业资深的文案团队、无微不至的客服团队、高效快捷贴心的落地服务等优势,为每一位投资者的移民之路出谋划策并给予用心的服务。无论是投资者在办理移民前,还是申请移民的过程中,以及移民后的一系列后续服务,世贸通都全力以赴,助力投资者实现移民梦。
办理澳门身份,更多详情,请在评论区私信我们,或拨打世贸通服务热线,中国大陆:400-138-2929 ,中国香港:(852)2802 8798
本文部分素材来源于网络,版权归原作者所有。如涉及版权等问题,请原作者和我们联系删除。
*投资有风险,以上信息供参考。*





